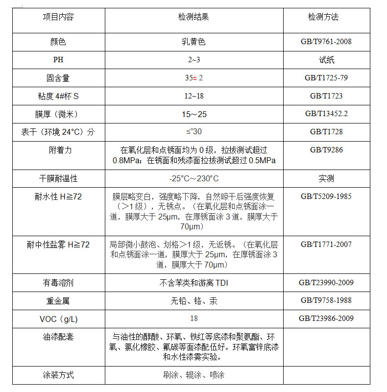
LRJX-9001是一种单组份100%的水基环保转锈稳锈产品,开盖即可直接使用。可以涂装到锈层表面与铁锈产生络合反应,生产一层灰黑色致密的膜层。涂装到残漆表面呈透明色,渗透附着力好。它不仅仅是转锈,其技术核心点是抑制锈层的再次氧化,延长防腐寿命。
一 LRJX-9001主要成份:
LRJX-9001是去离子水、高分子杂化物乳液、渗透剂、抑锈剂、缓蚀剂、促进剂、转锈因子、螯合剂、偶联剂、活性笼状结构粒子等的聚合物。

1、使很多传统方法无法彻底除锈的领域得到有效的处理。
2、降低了除锈成本、节省了时间,减少了污染并优化了环境。
3、与锈面和漆面均有较好的附着力,保障了漆膜的效果。在翻新领域使油漆不再产生爆皮现象。




