
产品名称:深圳白光 烙铁焊台150W,BK3300A
品牌:深圳白光 BAKON
制造商型号:BK3300A
● 高周波发热原理,发热迅速、热量充沛;
● 传感器前置,感温灵敏,瞬时热量补偿;
● 发热芯插拔式设计,更换简单便捷;
● 金属外壳,防静电级别高,装有散热风扇,主机温度低,能有效降低电子原器件的寿命损耗;
● 20分钟不使用焊台,主机进入休眠状态,能提高烙铁头使用寿命;
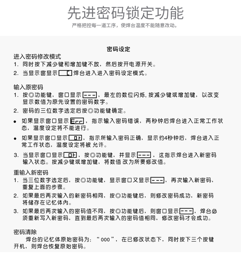
● 密码锁定温度,更利于焊接工艺的管控;
● 备有温度校正孔,随时校正温度,满足对特殊原器件对焊接温度的严格要求;
● 60分钟不使用焊台,主机自动关机,节省能源,无安全隐患。











