UTD2000CEX+是一系列经济型台式数字存储示波器,满足基础测量的关键需求,简洁清晰的前面板设计,更方便于用户操作。
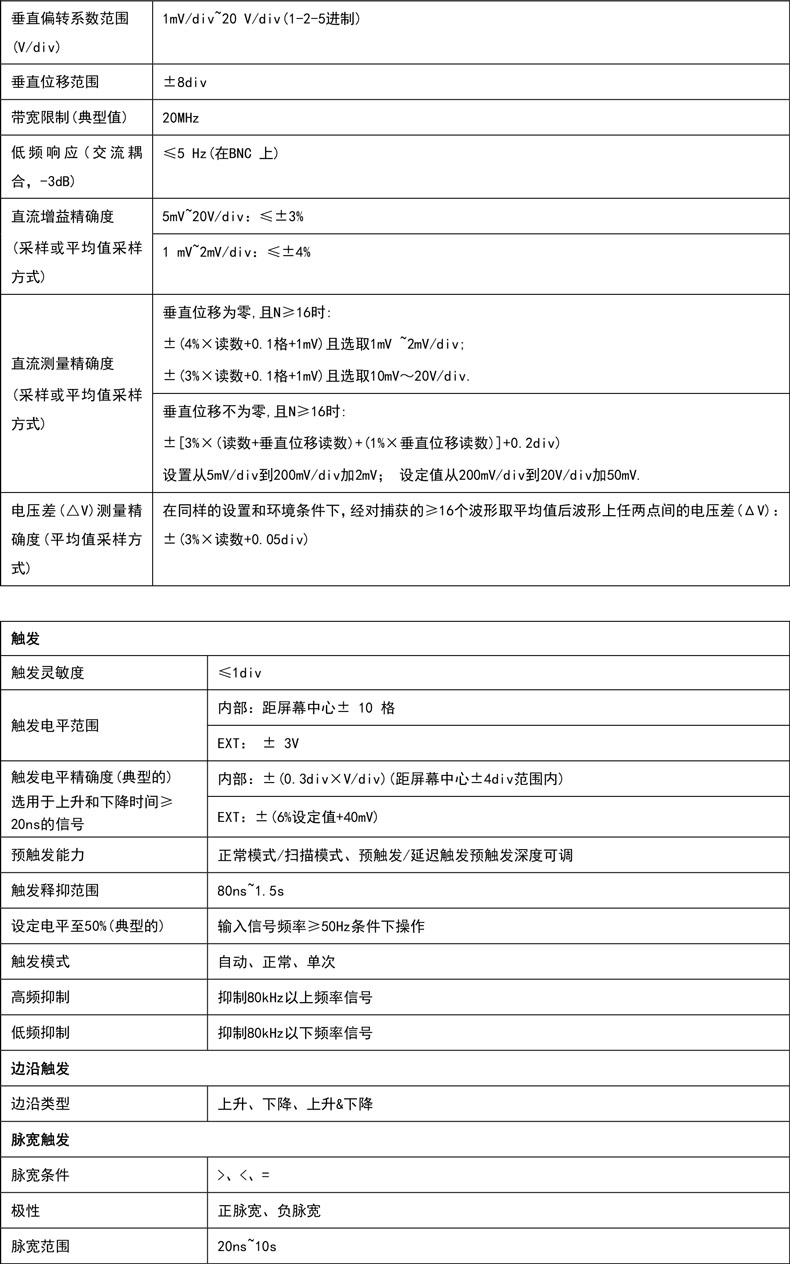
UTD2000CEX+系列最高配置200MHz级别带宽,实时采样率为1GS/s(每通道),提供双通道等性能输出,存储深度64kpts。
多种频率方波可选
输出标准方波10Hz、100Hz、1kHz、10kz可选
多种触发功能
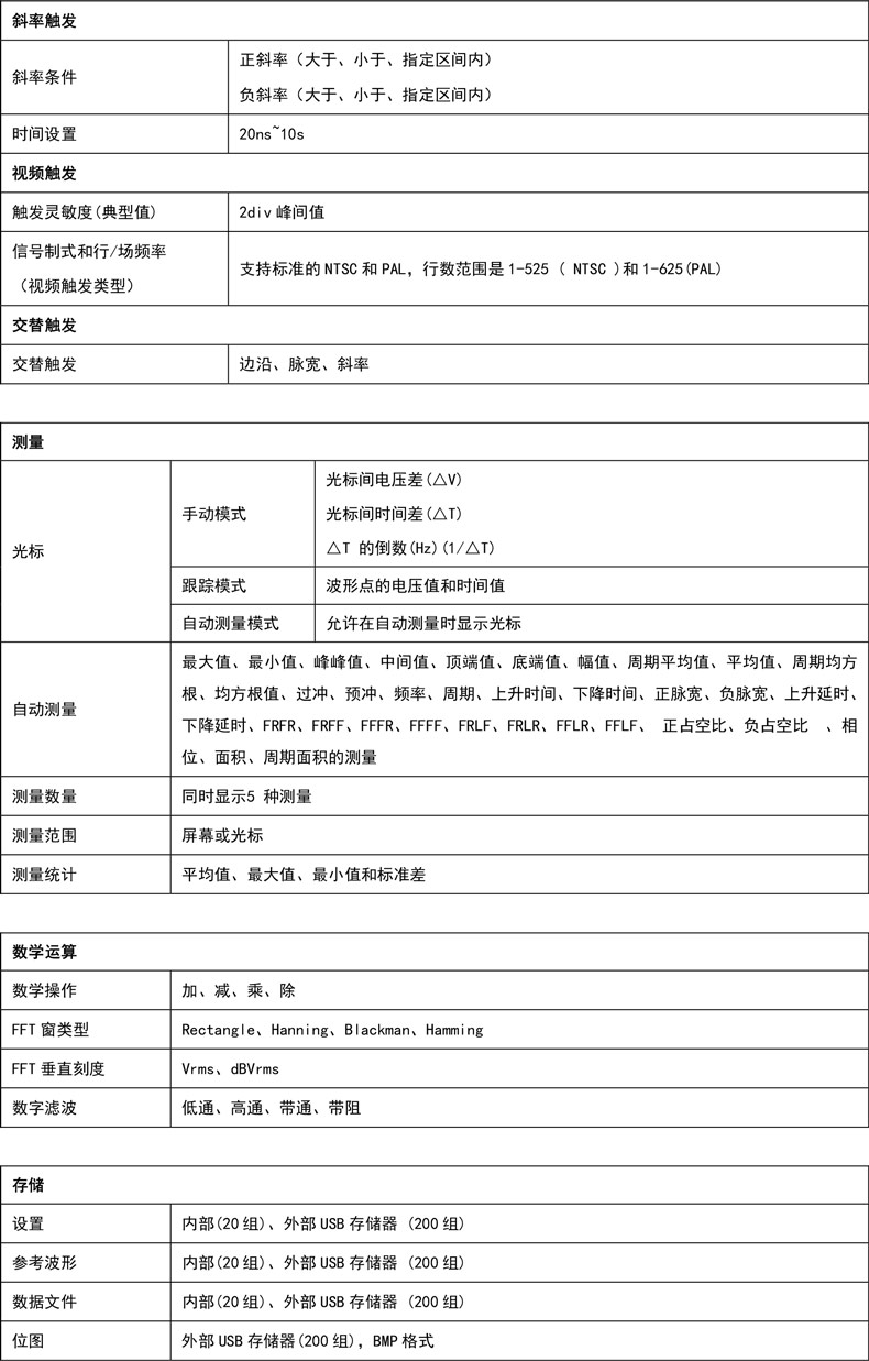
触发类型:边沿、脉宽、斜率、视频、交替,适用于复杂测试环境
AUTO功能
全新AUTO策略,轻松应对复杂测试场景
丰富的MATH功能
数学运算,FFT,数字滤波




是一款针对广泛的数字示波器市场包括通信,半导体,计算机,仪器仪表,工业电子,消费电子,汽车电子,现场维修,研发/教育等众多领域的通用设计/调试/测试的需求而设计的示波器。




