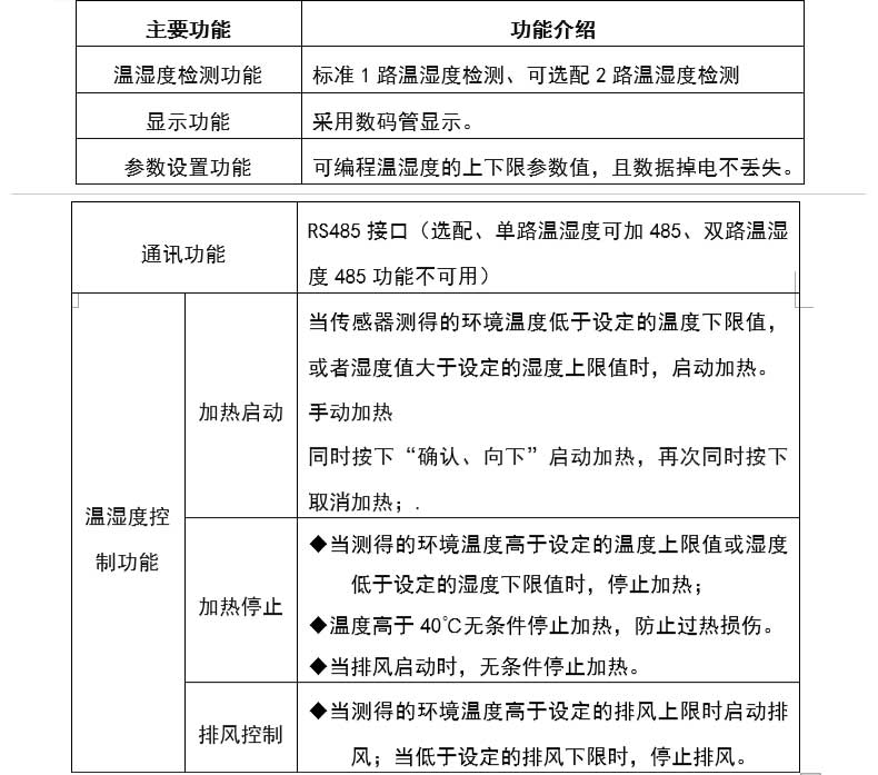
温湿度控制器主要用于中高压开关柜、机构箱、端子箱、环网柜等设备防低温、高温、潮湿场合。产品采用高精度温、湿度传感器、高档CPU及先进的整机电路设计而成,性能稳定可靠,能长期工作于强电场、强磁场及潮湿、低温等恶劣环境中,具有极高的性价比。




|
温湿度控制器主要用于中高压开关柜、机构箱、端子箱、环网柜等设备防低温、高温、潮湿场合。产品采用高精度温、湿度传感器、高档CPU及先进的整机电路设计而成,性能稳定可靠,能长期工作于强电场、强磁场及潮湿、低温等恶劣环境中,具有极高的性价比。



